近日,证监会网站披露,吉利旗下四川沃飞长空科技股份有限公司正式启动科创板IPO辅导。若进展顺利,沃飞长空有望冲刺A股“eVTOL(电动垂直起降飞行器)第一股”。
图源:证监会网站
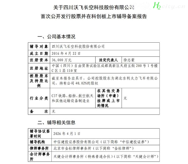
从股权结构来看,该公司的控股股东为湖北吉利太力飞车有限公司,持有沃飞长空40.02%的股权。进一步穿透股权关系可见,吉利科技集团持有吉利太力飞车100%的股权,这意味着沃飞长空的实际控制人正是吉利集团掌舵人李书福。
对于李书福而言,若沃飞长空成功登陆资本市场,他将再拿下一家上市公司,同时也标志着他在低空出行赛道的布局,正式进入收获期。
那么,沃飞长空到底是一家什么公司?公开资料显示,这家成立于2016年的企业,前身为四川沃飞长空科技发展有限公司,是一家以低空出行为核心的科技公司,专注于研发和运营电动垂直起降飞行器(即“空中汽车”)。简单来说,公司的目标就是让“打飞的”从科幻电影走进普通消费者的日常生活。
作为吉利系在低空经济领域的核心布局,沃飞长空自成立以来便深耕eVTOL领域。官网显示,其核心产品为AE200系列纯电动有人驾驶载人eVTOL,该系列为2至6座级飞行器,全系列设计参数最高可达6座、200公里航程、230公里/小时巡航速度,机身长9.9米、翼展15米、机高4.4米,可应用于低空文旅、出行、应急救援等场景。

图源:沃飞长空官网
这或许就是沃飞长空冲击上市的底气所在。
据介绍,AE200-100量产机已于2025年12月30日完成第一阶段验证试飞,该系列首架机AE200-100计划最晚于2027年取证。截至目前,沃飞长空已累计获得千余架订单。
沃飞长空启动IPO辅导,恰逢我国低空经济发展的风口,政策与市场的双重红利为其发展提供了有力支撑。
近年来,低空经济连续三年被写入政府工作报告,其战略定位已从“新增长引擎”升级为“新兴支柱产业”。
今年2月,市场监管总局会同中央空管办、国家发展改革委等十部门联合发布《低空经济标准体系建设指南(2025年版)》,明确到2027年基本建立低空经济标准体系,到2030年形成结构优化、先进合理、国际兼容的标准体系,为产业规范化发展划定了清晰的路线图。
市场层面,我国低空经济产业已进入快速发展阶段。中国民航局数据显示,2025年中国低空经济市场规模已达1.5万亿元,无人机运营企业近2万家,eVTOL年度订单总额超300亿元。2026年低空经济有望正式告别“试点飞行”,迈入“常态运营”元年。
沃飞长空选择在此时启动IPO,正是要借政策东风与资本之力,在商业化落地的关键竞赛中抢得身位,巩固自身的先发优势。
在冲击上市前,沃飞长空已经完成了多轮融资。截至目前,沃飞长空已完成五轮独立市场化融资。今年2月,公司宣布完成近10亿元新一轮融资,创下开年低空经济最大单笔融资纪录。
当然了,需要指出的是,沃飞长空乃至整个eVTOL行业,都仍面临着诸多难以绕开的挑战。
首先就是适航取证与安全合规的“生死关”。eVTOL,其安全标准远高于汽车。业内估算,一款5座级载人eVTOL从研发到取齐CAAC“三证”的总成本约需10-12亿元人民币,周期长达数年。而沃飞长空的AE200目前仍处于适航审定阶段,存在不确定性。
另外,尽管沃飞长空已累计获得千余架订单,但订单转化为实际营收仍需漫长周期,如何在适航取证后快速实现规模化生产、兑现订单价值,仍是对企业运营能力的重大考验。
其次,行业竞争日趋激烈,淘汰赛已然开启。据统计,目前中国eVTOL企业数量已突破70家,小鹏汇天、峰飞等企业均在加速推进适航取证与商业化落地。
尽管沃飞长空具备先发优势与吉利系的资源加持,但在核心技术迭代、成本控制、场景落地等方面,仍需持续发力,才能在激烈的竞争中站稳脚跟。
对于普通消费者而言,“打飞的”走进日常生活的那一天,或许已不再遥远。但我们也应清醒地认识到,低空经济的发展是一个长期过程,不可能一蹴而就。至于沃飞长空能否成功上市,还有待进一步观察。
平台声明:该文观点仅代表作者本人,零碳未来网 系信息发布平台,我们仅提供信息存储空间服务。

发表评论 取消回复